
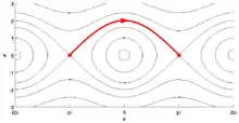
In mathematics, in the phase portrait of a dynamical system, a heteroclinic orbit (sometimes called a heteroclinic connection) is a path in phase space which joins two different equilibrium points. If the equilibrium points at the start and end of the orbit are the same, the orbit is a homoclinic orbit.
Consider the continuous dynamical system described by the ordinary differential equation
Suppose there are equilibria at Then a solution is a heteroclinic orbit from to if both limits are satisfied:
This implies that the orbit is contained in the stable manifold of and the unstable manifold of .
Symbolic dynamics
By using the Markov partition, the long-time behaviour of hyperbolic system can be studied using the techniques of symbolic dynamics. In this case, a heteroclinic orbit has a particularly simple and clear representation. Suppose that is a finite set of M symbols. The dynamics of a point x is then represented by a bi-infinite string of symbols
A periodic point of the system is simply a recurring sequence of letters. A heteroclinic orbit is then the joining of two distinct periodic orbits. It may be written as
where is a sequence of symbols of length k, (of course, ), and is another sequence of symbols, of length m (likewise, ). The notation simply denotes the repetition of p an infinite number of times. Thus, a heteroclinic orbit can be understood as the transition from one periodic orbit to another. By contrast, a homoclinic orbit can be written as
with the intermediate sequence being non-empty, and, of course, not being p, as otherwise, the orbit would simply be .
See also
References
- John Guckenheimer and Philip Holmes, Nonlinear Oscillations, Dynamical Systems, and Bifurcations of Vector Fields, (Applied Mathematical Sciences Vol. 42), Springer