Methane
Stereo, skeletal formula of methane with some measurements added
Ball and stick model of methane
Ball and stick model of methane
Spacefill model of methane
Spacefill model of methane
  Carbon, C
  Hydrogen, H
Names
Preferred IUPAC name
Methane[1]
Systematic IUPAC name
Carbane (never recommended[1])
Other names
  • Carbon tetrahydride
  • Carburetted hydrogen
  • Hydrogen carbide
  • Marsh gas
  • Methyl hydride
  • Natural gas
Identifiers
3D model (JSmol)
3DMet
1718732
ChEBI
ChEMBL
ChemSpider
ECHA InfoCard 100.000.739
EC Number
  • 200-812-7
59
KEGG
MeSH Methane
RTECS number
  • PA1490000
UNII
UN number 1971
  • InChI=1S/CH4/h1H4 checkY
    Key: VNWKTOKETHGBQD-UHFFFAOYSA-N checkY
  • C
Properties
CH4
Molar mass 16.043 g·mol−1
Appearance Colorless gas
Odor Odorless
Density
  • 0.657 kg/m3 (gas, 25 °C, 1 atm)
  • 0.717 kg/m3 (gas, 0 °C, 1 atm)[2]
  • 422.8 g/L (liquid, −162 °C)[3]
Melting point −182.456 °C (−296.421 °F; 90.694 K)[3]
Boiling point −161.5 °C (−258.7 °F; 111.6 K)[3]
Critical point (T, P) 190.56 K (−82.59 °C; −116.66 °F), 4.5992 MPa (45.391 atm)
22.7 mg/L[4]
Solubility Soluble in ethanol, diethyl ether, benzene, toluene, methanol, acetone and insoluble in water
log P 1.09
14 nmol/(Pa·kg)
Conjugate acid Methanium
Conjugate base Methyl anion
−17.4×10−6 cm3/mol[5]
Structure
Td
Tetrahedral at carbon atom
0 D
Thermochemistry[6]
35.7 J/(K·mol)
186.3 J/(K·mol)
−74.6 kJ/mol
−50.5 kJ/mol
−891 kJ/mol
Hazards[7]
GHS labelling:
GHS02: Flammable
Danger
H220
P210
NFPA 704 (fire diamond)
Flash point −188 °C (−306.4 °F; 85.1 K)
537 °C (999 °F; 810 K)
Explosive limits 4.4–17%
Related compounds
Related alkanes
Related compounds
Supplementary data page
Methane (data page)
Except where otherwise noted, data are given for materials in their standard state (at 25 °C [77 °F], 100 kPa).
☒N verify (what is checkY☒N ?)
Infobox references

Methane (US: /ˈmɛθn/ METH-ayn, UK: /ˈmθn/ MEE-thayn) is a chemical compound with the chemical formula CH4 (one carbon atom bonded to four hydrogen atoms). It is a group-14 hydride, the simplest alkane, and the main constituent of natural gas. The relative abundance of methane on Earth makes it an economically attractive fuel, although capturing and storing it poses technical challenges due to its gaseous state under normal conditions for temperature and pressure.

Naturally occurring methane is found both below ground and under the seafloor and is formed by both geological and biological processes. The largest reservoir of methane is under the seafloor in the form of methane clathrates. When methane reaches the surface and the atmosphere, it is known as atmospheric methane.[9]

The Earth's atmospheric methane concentration has increased by about 160% since 1750, with the overwhelming percentage caused by human activity.[10] It accounted for 20% of the total radiative forcing from all of the long-lived and globally mixed greenhouse gases, according to the 2021 Intergovernmental Panel on Climate Change report.[11] Strong, rapid and sustained reductions in methane emissions could limit near-term warming and improve air quality by reducing global surface ozone.[12]

Methane has also been detected on other planets, including Mars, which has implications for astrobiology research.[13]

Properties and bonding

Covalently bonded hydrogen and carbon in a molecule of methane.

Methane is a tetrahedral molecule with four equivalent C–H bonds. Its electronic structure is described by four bonding molecular orbitals (MOs) resulting from the overlap of the valence orbitals on C and H. The lowest-energy MO is the result of the overlap of the 2s orbital on carbon with the in-phase combination of the 1s orbitals on the four hydrogen atoms. Above this energy level is a triply degenerate set of MOs that involve overlap of the 2p orbitals on carbon with various linear combinations of the 1s orbitals on hydrogen. The resulting "three-over-one" bonding scheme is consistent with photoelectron spectroscopic measurements.

Methane is an odorless, colourless and transparent gas.[14] It does absorb visible light, especially at the red end of the spectrum, due to overtone bands, but the effect is only noticeable if the light path is very long. This is what gives Uranus and Neptune their blue or bluish-green colors, as light passes through their atmospheres containing methane and is then scattered back out.[15]

The familiar smell of natural gas as used in homes is achieved by the addition of an odorant, usually blends containing tert-butylthiol, as a safety measure. Methane has a boiling point of −161.5 °C at a pressure of one atmosphere.[3] As a gas, it is flammable over a range of concentrations (5.4%–17%) in air at standard pressure.

Solid methane exists in several modifications. Presently nine are known.[16] Cooling methane at normal pressure results in the formation of methane I. This substance crystallizes in the cubic system (space group Fm3m). The positions of the hydrogen atoms are not fixed in methane I, i.e. methane molecules may rotate freely. Therefore, it is a plastic crystal.[17]

Chemical reactions

The primary chemical reactions of methane are combustion, steam reforming to syngas, and halogenation. In general, methane reactions are difficult to control.

Selective oxidation

Partial oxidation of methane to methanol (CH3OH), a more convenient, liquid fuel, is challenging because the reaction typically progresses all the way to carbon dioxide and water even with an insufficient supply of oxygen. The enzyme methane monooxygenase produces methanol from methane, but cannot be used for industrial-scale reactions.[18] Some homogeneously catalyzed systems and heterogeneous systems have been developed, but all have significant drawbacks. These generally operate by generating protected products which are shielded from overoxidation. Examples include the Catalytica system, copper zeolites, and iron zeolites stabilizing the alpha-oxygen active site.[19]

One group of bacteria catalyze methane oxidation with nitrite as the oxidant in the absence of oxygen, giving rise to the so-called anaerobic oxidation of methane.[20]

Acid–base reactions

Like other hydrocarbons, methane is an extremely weak acid. Its pKa in DMSO is estimated to be 56.[21] It cannot be deprotonated in solution, but the conjugate base is known in forms such as methyllithium.

A variety of positive ions derived from methane have been observed, mostly as unstable species in low-pressure gas mixtures. These include methenium or methyl cation CH+3, methane cation CH+4, and methanium or protonated methane CH+5. Some of these have been detected in outer space. Methanium can also be produced as diluted solutions from methane with superacids. Cations with higher charge, such as CH2+6 and CH3+7, have been studied theoretically and conjectured to be stable.[22]

Despite the strength of its C–H bonds, there is intense interest in catalysts that facilitate C–H bond activation in methane (and other lower numbered alkanes).[23]

Combustion

A young woman holding a flame in her hands
Methane bubbles can be burned on a wet hand without injury.

Methane's heat of combustion is 55.5 MJ/kg.[24] Combustion of methane is a multiple step reaction summarized as follows:

CH4 + 2 O2 → CO2 + 2 H2O
H = −891 kJ/mol, at standard conditions)

Peters four-step chemistry is a systematically reduced four-step chemistry that explains the burning of methane.

Methane radical reactions

Given appropriate conditions, methane reacts with halogen radicals as follows:

•X + CH4 → HX + •CH3
•CH3 + X2 → CH3X + •X

where X is a halogen: fluorine (F), chlorine (Cl), bromine (Br), or iodine (I). This mechanism for this process is called free radical halogenation. It is initiated when UV light or some other radical initiator (like peroxides) produces a halogen atom. A two-step chain reaction ensues in which the halogen atom abstracts a hydrogen atom from a methane molecule, resulting in the formation of a hydrogen halide molecule and a methyl radical (•CH3). The methyl radical then reacts with a molecule of the halogen to form a molecule of the halomethane, with a new halogen atom as byproduct.[25] Similar reactions can occur on the halogenated product, leading to replacement of additional hydrogen atoms by halogen atoms with dihalomethane, trihalomethane, and ultimately, tetrahalomethane structures, depending upon reaction conditions and the halogen-to-methane ratio.

This reaction is commonly used with chlorine to produce dichloromethane and chloroform via chloromethane. Carbon tetrachloride can be made with excess chlorine.

Uses

Methane may be transported as a refrigerated liquid (liquefied natural gas, or LNG). While leaks from a refrigerated liquid container are initially heavier than air due to the increased density of the cold gas, the gas at ambient temperature is lighter than air. Gas pipelines distribute large amounts of natural gas, of which methane is the principal component.

Fuel

Methane is used as a fuel for ovens, homes, water heaters, kilns, automobiles,[26][27] turbines, etc.

As the major constituent of natural gas, methane is important for electricity generation by burning it as a fuel in a gas turbine or steam generator. Compared to other hydrocarbon fuels, methane produces less carbon dioxide for each unit of heat released. At about 891 kJ/mol, methane's heat of combustion is lower than that of any other hydrocarbon, but the ratio of the heat of combustion (891 kJ/mol) to the molecular mass (16.0 g/mol, of which 12.0 g/mol is carbon) shows that methane, being the simplest hydrocarbon, produces more heat per mass unit (55.7 kJ/g) than other complex hydrocarbons. In many cities, methane is piped into homes for domestic heating and cooking. In this context it is usually known as natural gas, which is considered to have an energy content of 39 megajoules per cubic meter, or 1,000 BTU per standard cubic foot. Liquefied natural gas (LNG) is predominantly methane (CH4) converted into liquid form for ease of storage or transport.

Refined liquid methane as well as LNG is used as a rocket fuel,[28] when combined with liquid oxygen, as in the TQ-12, BE-4 and Raptor engines.[29] Due to the similarities between methane and LNG such engines are commonly grouped together under the term methalox.

As a liquid rocket propellant, a methane/liquid oxygen combination offers the advantage over kerosene/liquid oxygen combination, or kerolox, of producing small exhaust molecules. This deposits less soot on the internal parts of rocket motors, which is beneficial for reusable rocket designs. Methane is easier to store due to its higher boiling point and density, as well as its lack of hydrogen embrittlement.[30][31] In addition, it can be produced on other astronomical bodies such as the Moon and Mars, although the only methane fueled rocket that is designed to utilize this is SpaceX’s Starship spacecraft as of September 2023. The lower molecular weight of the exhaust also increases the fraction of the heat energy which is in the form of kinetic energy available for propulsion, increasing the specific impulse of the rocket. Because methalox powered engines can run at higher pressures than a kerolox powered engine, this means that a methalox engine may be roughly 20 percent more fuel efficient than a kerolox engine.[32] Compared to liquid hydrogen/liquid oxygen combination (hydrolox), the specific energy of methane is lower but this disadvantage is offset by methane's greater density and temperature range, allowing for smaller and lighter tankage for a given fuel mass. Liquid methane has a temperature range (91–112 K) nearly compatible with liquid oxygen (54–90 K).

Due to the advantages methane fuel provides, especially for reusable rockets, various companies and organizations, especially private space launch providers, aimed to develop methane-based launch systems during the 2010s. The competition between countries were dubbed the Methalox Race to Orbit. In July 2023, the Chinese private company LandSpace launched a Zhuque-2 methalox rocket, which became the first to reach orbit.[33][34][35] It delivered a test payload into Sun-synchronous orbit (SSO).[36]

Chemical feedstock

Natural gas, which is mostly composed of methane, is used to produce hydrogen gas on an industrial scale. Steam methane reforming (SMR), or simply known as steam reforming, is the standard industrial method of producing commercial bulk hydrogen gas. More than 50 million metric tons are produced annually worldwide (2013), principally from the SMR of natural gas.[37] Much of this hydrogen is used in petroleum refineries, in the production of chemicals and in food processing. Very large quantities of hydrogen are used in the industrial synthesis of ammonia.

At high temperatures (700–1100 °C) and in the presence of a metal-based catalyst (nickel), steam reacts with methane to yield a mixture of CO and H2, known as "water gas" or "syngas":

CH4 + H2O ⇌ CO + 3 H2

This reaction is strongly endothermic (consumes heat, ΔHr = 206 kJ/mol). Additional hydrogen is obtained by the reaction of CO with water via the water-gas shift reaction:

CO + H2O ⇌ CO2 + H2

This reaction is mildly exothermic (produces heat, ΔHr = −41 kJ/mol).

Methane is also subjected to free-radical chlorination in the production of chloromethanes, although methanol is a more typical precursor.[38]

Hydrogen can also be produced via the direct decomposition of methane, also known as methane pyrolysis, which, unlike steam reforming, produces no greenhouse gases (GHG). The heat needed for the reaction can also be GHG emission free, e.g. from concentrated sunlight, renewable electricity, or burning some of the produced hydrogen. If the methane is from biogas then the process can be a carbon sink. Temperatures in excess of 1200 °C are required to break the bonds of methane to produce Hydrogen gas and solid carbon. However, through the use of a suitable catalyst the reaction temperature can be reduced to between 600 °C - 1000 °C depending on the chosen catalyst.[39] The reaction is moderately endothermic as shown in the reaction equation below.[40]

CH4(g) → C(s) + 2 H2(g)
(ΔH° = 74.8 kJ/mol)

Generation

Global methane budget (2017). Shows natural sources and sinks (green), anthropogenic sources (orange), and mixed natural and anthropogenic sources (hatched orange-green for 'biomass and biofuel burning').

Methane can be generated through geological, biological or industrial routes.

Geological routes

Abiotic sources of methane have been found in more than 20 countries and in several deep ocean regions so far.

The two main routes for geological methane generation are (i) organic (thermally generated, or thermogenic) and (ii) inorganic (abiotic).[13] Thermogenic methane occurs due to the breakup of organic matter at elevated temperatures and pressures in deep sedimentary strata. Most methane in sedimentary basins is thermogenic; therefore, thermogenic methane is the most important source of natural gas. Thermogenic methane components are typically considered to be relic (from an earlier time). Generally, formation of thermogenic methane (at depth) can occur through organic matter breakup, or organic synthesis. Both ways can involve microorganisms (methanogenesis), but may also occur inorganically. The processes involved can also consume methane, with and without microorganisms.

The more important source of methane at depth (crystalline bedrock) is abiotic. Abiotic means that methane is created from inorganic compounds, without biological activity, either through magmatic processes or via water-rock reactions that occur at low temperatures and pressures, like serpentinization.[41][42]

Biological routes

Most of Earth's methane is biogenic and is produced by methanogenesis,[43][44] a form of anaerobic respiration only known to be conducted by some members of the domain Archaea.[45] Methanogens occur in landfills and soils,[46] ruminants (for example, cattle),[47] the guts of termites, and the anoxic sediments below the seafloor and the bottom of lakes.

This multistep process is used by these microorganisms for energy. The net reaction of methanogenesis is:

CO2 + 4 H2 → CH4 + 2 H2O

The final step in the process is catalyzed by the enzyme methyl coenzyme M reductase (MCR).[48]

Testing Australian sheep for exhaled methane production (2001), CSIRO
This image represents a ruminant, specifically a sheep, producing methane in the four stages of hydrolysis, acidogenesis, acetogenesis, and methanogenesis.

Wetlands

Wetlands are the largest natural sources of methane to the atmosphere,[49] accounting for approximately 20 - 30% of atmospheric methane.[50] Climate change is increasing the amount of methane released from wetlands due to increased temperatures and altered rainfall patterns. This phenomeon is called wetland methane feedback.[51]

Rice cultivation generates as much as 12% of total global methane emissions due to the long-term flooding of rice fields.[52]

Ruminants

Ruminants, such as cattle, belch methane, accounting for about 22% of the U.S. annual methane emissions to the atmosphere.[53] One study reported that the livestock sector in general (primarily cattle, chickens, and pigs) produces 37% of all human-induced methane.[54] A 2013 study estimated that livestock accounted for 44% of human-induced methane and about 15% of human-induced greenhouse gas emissions.[55] Many efforts are underway to reduce livestock methane production, such as medical treatments and dietary adjustments,[56][57] and to trap the gas to use its combustion energy.[58]

Seafloor sediments

Most of the subseafloor is anoxic because oxygen is removed by aerobic microorganisms within the first few centimeters of the sediment. Below the oxygen-replete seafloor, methanogens produce methane that is either used by other organisms or becomes trapped in gas hydrates.[45] These other organisms that utilize methane for energy are known as methanotrophs ('methane-eating'), and are the main reason why little methane generated at depth reaches the sea surface.[45] Consortia of Archaea and Bacteria have been found to oxidize methane via anaerobic oxidation of methane (AOM); the organisms responsible for this are anaerobic methanotrophic Archaea (ANME) and sulfate-reducing bacteria (SRB).[59]

Industrial routes

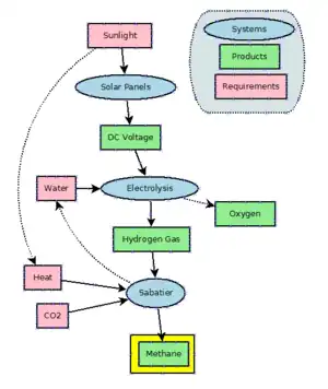
This diagram shows a method for producing methane sustainably. See: electrolysis, Sabatier reaction

Given its cheap abundance in natural gas, there is little incentive to produce methane industrially. Methane can be produced by hydrogenating carbon dioxide through the Sabatier process. Methane is also a side product of the hydrogenation of carbon monoxide in the Fischer–Tropsch process, which is practiced on a large scale to produce longer-chain molecules than methane.

An example of large-scale coal-to-methane gasification is the Great Plains Synfuels plant, started in 1984 in Beulah, North Dakota as a way to develop abundant local resources of low-grade lignite, a resource that is otherwise difficult to transport for its weight, ash content, low calorific value and propensity to spontaneous combustion during storage and transport. A number of similar plants exist around the world, although mostly these plants are targeted towards the production of long chain alkanes for use as gasoline, diesel, or feedstock to other processes.

Power to methane is a technology that uses electrical power to produce hydrogen from water by electrolysis and uses the Sabatier reaction to combine hydrogen with carbon dioxide to produce methane.

Laboratory synthesis

Methane can be produced by protonation of methyl lithium or a methyl Grignard reagent such as methylmagnesium chloride. It can also be made from anhydrous sodium acetate and dry sodium hydroxide, mixed and heated above 300 °C (with sodium carbonate as byproduct). In practice, a requirement for pure methane can easily be fulfilled by steel gas bottle from standard gas suppliers.

Occurrence

Methane was discovered and isolated by Alessandro Volta between 1776 and 1778 when studying marsh gas from Lake Maggiore. It is the major component of natural gas, about 87% by volume. The major source of methane is extraction from geological deposits known as natural gas fields, with coal seam gas extraction becoming a major source (see coal bed methane extraction, a method for extracting methane from a coal deposit, while enhanced coal bed methane recovery is a method of recovering methane from non-mineable coal seams). It is associated with other hydrocarbon fuels, and sometimes accompanied by helium and nitrogen. Methane is produced at shallow levels (low pressure) by anaerobic decay of organic matter and reworked methane from deep under the Earth's surface. In general, the sediments that generate natural gas are buried deeper and at higher temperatures than those that contain oil.

Methane is generally transported in bulk by pipeline in its natural gas form, or by LNG carriers in its liquefied form; few countries transport it by truck.

Atmospheric methane and climate change

Methane (CH4) measured by the Advanced Global Atmospheric Gases Experiment (AGAGE) in the lower atmosphere (troposphere) at stations around the world. Abundances are given as pollution free monthly mean mole fractions in parts-per-billion.

Methane is an important greenhouse gas, responsible for around 30% of the rise in global temperatures since the industrial revolution.[60]

Methane has a global warming potential (GWP) of 29.8 ± 11 compared to CO2 (potential of 1) over a 100-year period, and 82.5 ± 25.8 over a 20-year period.[61] This means that, for example, a leak of one tonne of methane is equivalent to emitting 82.5 tonnes of carbon dioxide.

Sources of global methane emissions

As methane is gradually converted into carbon dioxide (and water) in the atmosphere, these values include the climate forcing from the carbon dioxide produced from methane over these timescales.

Annual global methane emissions are currently approximately 580 Mt,[62] 40% of which is from natural sources and the remaining 60% originating from human activity, known as anthropogenic emissions. The largest anthropogenic source is agriculture, responsible for around one quarter of emissions, closely followed by the energy sector, which includes emissions from coal, oil, natural gas and biofuels.[63]

Historic methane concentrations in the world's atmosphere have ranged between 300 and 400 nmol/mol during glacial periods commonly known as ice ages, and between 600 and 700 nmol/mol during the warm interglacial periods. A 2012 NASA website said the oceans were a potential important source of Arctic methane,[64] but more recent studies associate increasing methane levels as caused by human activity.[10]

Global monitoring of atmospheric methane concentrations began in the 1980s.[10] The Earth's atmospheric methane concentration has increased 160% since preindustrial levels in the mid-18th century.[10] In 2013, atmospheric methane accounted for 20% of the total radiative forcing from all of the long-lived and globally mixed greenhouse gases.[65] Between 2011 and 2019 the annual average increase of methane in the atmosphere was 1866 ppb.[11] From 2015 to 2019 sharp rises in levels of atmospheric methane were recorded.[66][67]

In 2019, the atmospheric methane concentration was higher than at any time in the last 800,000 years. As stated in the AR6 of the IPCC, "Since 1750, increases in CO2 (47%) and CH4 (156%) concentrations far exceed, and increases in N2O (23%) are similar to, the natural multi-millennial changes between glacial and interglacial periods over at least the past 800,000 years (very high confidence)".[11][lower-alpha 1][68]

In February 2020, it was reported that fugitive emissions and gas venting from the fossil fuel industry may have been significantly underestimated.[69] [70] The largest annual increase occurred in 2021 with the overwhelming percentage caused by human activity.[10]

Climate change can increase atmospheric methane levels by increasing methane production in natural ecosystems, forming a climate change feedback.[45][71] Another explanation for the rise in methane emissions could be a slowdown of the chemical reaction that removes methane from the atmosphere.[72]

Over 100 countries have signed the Global Methane Peldge, launched in 2021, promising to cut their methane emissions by 30% by 2030.[73] This could avoid 0.2˚C of warming globally by 2050, although there have been calls for higher commitments in order to reach this target.[74] The International Energy Agency's 2022 report states "the most cost-effective opportunities for methane abatement are in the energy sector, especially in oil and gas operations".[75]

Clathrates

Methane clathrates (also known as methane hydrates) are solid cages of water molecules that trap single molecules of methane. Significant reservoirs of methane clathrates have been found in arctic permafrost and along continental margins beneath the ocean floor within the gas clathrate stability zone, located at high pressures (1 to 100 MPa; lower end requires lower temperature) and low temperatures (< 15 °C; upper end requires higher pressure).[76] Methane clathrates can form from biogenic methane, thermogenic methane, or a mix of the two. These deposits are both a potential source of methane fuel as well as a potential contributor to global warming.[77][78] The global mass of carbon stored in gas clathrates is still uncertain and has been estimated as high as 12,500 Gt carbon and as low as 500 Gt carbon.[51] The estimate has declined over time with a most recent estimate of ~1800 Gt carbon.[79] A large part of this uncertainty is due to our knowledge gap in sources and sinks of methane and the distribution of methane clathrates at the global scale. For example, a source of methane was discovered relatively recently in an ultraslow spreading ridge in the Arctic.[50] Some climate models suggest that today's methane emission regime from the ocean floor is potentially similar to that during the period of the Paleocene–Eocene Thermal Maximum (PETM) around 55.5 million years ago, although there are no data indicating that methane from clathrate dissociation currently reaches the atmosphere.[79] Arctic methane release from permafrost and seafloor methane clathrates is a potential consequence and further cause of global warming; this is known as the clathrate gun hypothesis.[80][81][82][83] Data from 2016 indicate that Arctic permafrost thaws faster than predicted.[84]

Public safety and the environment

An International Energy Agency graphic showing the potential of various emission reduction policies for addressing global methane emissions.

Methane "degrades air quality and adversely impacts human health, agricultural yields, and ecosystem productivity".[85]

Methane is extremely flammable and may form explosive mixtures with air. Methane gas explosions are responsible for many deadly mining disasters.[86] A methane gas explosion was the cause of the Upper Big Branch coal mine disaster in West Virginia on April 5, 2010, killing 29.[87] Natural gas accidental release has also been a major focus in the field of safety engineering, due to past accidental releases that concluded in the formation of jet fire disasters.[88][89]

The 2015–2016 methane gas leak in Aliso Canyon, California was considered to be the worst in terms of its environmental effect in American history.[90][91][92] It was also described as more damaging to the environment than Deepwater Horizon's leak in the Gulf of Mexico.[93]

In May 2023 The Guardian published a report, blaming Turkmenistan to be the worst in the world for methane super emitting. The data collected by Kayrros researchers indicate, that two large Turkmen fossil fuel fields leaked 2.6m and 1.8m tonnes of methane in 2022 alone, pumping the CO2 equivalent of 366m tonnes into the atmosphere, surpassing the annual CO2 emissions of the United Kingdom.[94]

Methane is also an asphyxiant if the oxygen concentration is reduced to below about 16% by displacement, as most people can tolerate a reduction from 21% to 16% without ill effects. The concentration of methane at which asphyxiation risk becomes significant is much higher than the 5–15% concentration in a flammable or explosive mixture. Methane off-gas can penetrate the interiors of buildings near landfills and expose occupants to significant levels of methane. Some buildings have specially engineered recovery systems below their basements to actively capture this gas and vent it away from the building.

Extraterrestrial methane

Interstellar medium

Methane is abundant in many parts of the Solar System and potentially could be harvested on the surface of another Solar System body (in particular, using methane production from local materials found on Mars[95] or Titan), providing fuel for a return journey.[28][96]

Mars

Methane has been detected on all planets of the Solar System and most of the larger moons. With the possible exception of Mars, it is believed to have come from abiotic processes.[97][98]

Methane (CH4) on Mars  potential sources and sinks

The Curiosity rover has documented seasonal fluctuations of atmospheric methane levels on Mars. These fluctuations peaked at the end of the Martian summer at 0.6 parts per billion.[99][100][101][102][103][104][105][106]

Methane has been proposed as a possible rocket propellant on future Mars missions due in part to the possibility of synthesizing it on the planet by in situ resource utilization.[107] An adaptation of the Sabatier methanation reaction may be used with a mixed catalyst bed and a reverse water-gas shift in a single reactor to produce methane from the raw materials available on Mars, utilizing water from the Martian subsoil and carbon dioxide in the Martian atmosphere.[95]

Methane could be produced by a non-biological process called serpentinization[lower-alpha 2] involving water, carbon dioxide, and the mineral olivine, which is known to be common on Mars.[108]

History

In November 1776, methane was first scientifically identified by Italian physicist Alessandro Volta in the marshes of Lake Maggiore straddling Italy and Switzerland. Volta was inspired to search for the substance after reading a paper written by Benjamin Franklin about "flammable air".[109] Volta collected the gas rising from the marsh, and by 1778 had isolated pure methane.[110] He also demonstrated that the gas could be ignited with an electric spark.[110]

Following the Felling mine disaster of 1812 in which 92 men perished, Sir Humphry Davy established that the feared firedamp was in fact largely methane.[111]

The name "methane" was coined in 1866 by the German chemist August Wilhelm von Hofmann.[112][113] The name was derived from methanol.

Etymology

Etymologically, the word methane is coined from the chemical suffix "-ane", which denotes substances belonging to the alkane family; and the word methyl, which is derived from the German Methyl (1840) or directly from the French méthyle, which is a back-formation from the French méthylène (corresponding to English "methylene"), the root of which was coined by Jean-Baptiste Dumas and Eugène Péligot in 1834 from the Greek μέθυ methy (wine) (related to English "mead") and ὕλη hyle (meaning "wood"). The radical is named after this because it was first detected in methanol, an alcohol first isolated by distillation of wood. The chemical suffix -ane is from the coordinating chemical suffix -ine which is from Latin feminine suffix -ina which is applied to represent abstracts. The coordination of "-ane", "-ene", "-one", etc. was proposed in 1866 by German chemist August Wilhelm von Hofmann.[114]

Abbreviations

The abbreviation CH4-C can mean the mass of carbon contained in a mass of methane, and the mass of methane is always 1.33 times the mass of CH4-C.[115][116] CH4-C can also mean the methane-carbon ratio, which is 1.33 by mass.[117] Methane at scales of the atmosphere is commonly measured in teragrams (Tg CH4) or millions of metric tons (MMT CH4), which mean the same thing.[118] Other standard units are also used, such as nanomole (nmol, one billionth of a mole), mole (mol), kilogram, and gram.

See also

Explanatory notes

  1. In 2013 Intergovernmental Panel on Climate Change (IPCC) scientists warned atmospheric concentrations of methane had "exceeded the pre-industrial levels by about 150% which represented "levels unprecedented in at least the last 800,000 years."
  2. There are many serpentinization reactions. Olivine is a solid solution between forsterite and fayalite whose general formula is (Fe,Mg)2SiO4. The reaction producing methane from olivine can be written as: Forsterite + Fayalite + Water + Carbonic acid → Serpentine + Magnetite + Methane , or (in balanced form):
    18 Mg2SiO4 + 6 Fe2SiO4 + 26 H2O + CO2 → 12 Mg3Si2O5(OH)4 + 4 Fe3O4 + CH4

Citations

  1. 1 2 "Front Matter". Nomenclature of Organic Chemistry : IUPAC Recommendations and Preferred Names 2013 (Blue Book). Cambridge: The Royal Society of Chemistry. 2014. pp. 3–4. doi:10.1039/9781849733069-FP001. ISBN 978-0-85404-182-4. Methane is a retained name (see P-12.3) that is preferred to the systematic name 'carbane', a name never recommended to replace methane, but used to derive the names 'carbene' and 'carbyne' for the radicals H2C2• and HC3•, respectively.
  2. "Gas Encyclopedia". Archived from the original on December 26, 2018. Retrieved November 7, 2013.
  3. 1 2 3 4 Haynes, p. 3.344
  4. Haynes, p. 5.156
  5. Haynes, p. 3.578
  6. Haynes, pp. 5.26, 5.67
  7. "Safety Datasheet, Material Name: Methane" (PDF). US: Metheson Tri-Gas Incorporated. December 4, 2009. Archived from the original (PDF) on June 4, 2012. Retrieved December 4, 2011.
  8. NOAA Office of Response and Restoration, US GOV. "METHANE". noaa.gov. Archived from the original on January 9, 2019. Retrieved March 20, 2015.
  9. Khalil, M. A. K. (1999). "Non-Co2 Greenhouse Gases in the Atmosphere". Annual Review of Energy and the Environment. 24: 645–661. doi:10.1146/annurev.energy.24.1.645.
  10. 1 2 3 4 5 Global Methane Assessment (PDF). United Nations Environment Programme and Climate and Clean Air Coalition (Report). Nairobi. 2022. p. 12. Retrieved March 15, 2023.
  11. 1 2 3 "Climate Change 2021. The Physical Science Basis. Summary for Policymakers. Working Group I contribution to the WGI Sixth Assessment Report of the Intergovernmental Panel on Climate Change". IPCC. The Intergovernmental Panel on Climate Change. Archived from the original on August 22, 2021. Retrieved August 22, 2021.
  12. IPCC, 2023: Summary for Policymakers. In: Climate Change 2023: Synthesis Report. A Report of the Intergovernmental Panel on Climate Change. Contribution of Working Groups I, II and III to the Sixth Assessment Report of the Intergovernmental Panel on Climate Change [Core Writing Team, H. Lee and J. Romero (eds.)]. IPCC, Geneva, Switzerland, page 26, section C.2.3
  13. 1 2 Etiope, Giuseppe; Lollar, Barbara Sherwood (2013). "Abiotic Methane on Earth". Reviews of Geophysics. 51 (2): 276–299. Bibcode:2013RvGeo..51..276E. doi:10.1002/rog.20011. S2CID 56457317.
  14. Hensher, David A.; Button, Kenneth J. (2003). Handbook of transport and the environment. Emerald Group Publishing. p. 168. ISBN 978-0-08-044103-0. Archived from the original on March 19, 2015. Retrieved February 22, 2016.
  15. P.G.J Irwin; et al. (January 12, 2022). "Hazy Blue Worlds: A Holistic Aerosol Model for Uranus and Neptune, Including Dark Spots". Journal of Geophysical Research: Planets. 127 (6): e2022JE007189. arXiv:2201.04516. Bibcode:2022JGRE..12707189I. doi:10.1029/2022JE007189. PMC 9286428. PMID 35865671. S2CID 245877540.
  16. Bini, R.; Pratesi, G. (1997). "High-pressure infrared study of solid methane: Phase diagram up to 30 GPa". Physical Review B. 55 (22): 14800–14809. Bibcode:1997PhRvB..5514800B. doi:10.1103/physrevb.55.14800.
  17. Wendelin Himmelheber. "Crystal structures". Archived from the original on February 12, 2020. Retrieved December 10, 2019.
  18. Baik, Mu-Hyun; Newcomb, Martin; Friesner, Richard A.; Lippard, Stephen J. (2003). "Mechanistic Studies on the Hydroxylation of Methane by Methane Monooxygenase". Chemical Reviews. 103 (6): 2385–419. doi:10.1021/cr950244f. PMID 12797835.
  19. Snyder, Benjamin E. R.; Bols, Max L.; Schoonheydt, Robert A.; Sels, Bert F.; Solomon, Edward I. (December 19, 2017). "Iron and Copper Active Sites in Zeolites and Their Correlation to Metalloenzymes". Chemical Reviews. 118 (5): 2718–2768. doi:10.1021/acs.chemrev.7b00344. PMID 29256242.
  20. Reimann, Joachim; Jetten, Mike S.M.; Keltjens, Jan T. (2015). "Metal Enzymes in "Impossible" Microorganisms Catalyzing the Anaerobic Oxidation of Ammonium and Methane". In Peter M.H. Kroneck and Martha E. Sosa Torres (ed.). Sustaining Life on Planet Earth: Metalloenzymes Mastering Dioxygen and Other Chewy Gases. Metal Ions in Life Sciences. Vol. 15. Springer. pp. 257–313. doi:10.1007/978-3-319-12415-5_7. ISBN 978-3-319-12414-8. PMID 25707470.
  21. Bordwell, Frederick G. (1988). "Equilibrium acidities in dimethyl sulfoxide solution". Accounts of Chemical Research. 21 (12): 456–463. doi:10.1021/ar00156a004. S2CID 26624076.
  22. Rasul, G.; Surya Prakash, G.K.; Olah, G.A. (2011). "Comparative study of the hypercoordinate carbonium ions and their boron analogs: A challenge for spectroscopists". Chemical Physics Letters. 517 (1): 1–8. Bibcode:2011CPL...517....1R. doi:10.1016/j.cplett.2011.10.020.
  23. Bernskoetter, W. H.; Schauer, C. K.; Goldberg, K. I.; Brookhart, M. (2009). "Characterization of a Rhodium(I) σ-Methane Complex in Solution". Science. 326 (5952): 553–556. Bibcode:2009Sci...326..553B. doi:10.1126/science.1177485. PMID 19900892. S2CID 5597392.
  24. Energy Content of some Combustibles (in MJ/kg) Archived January 9, 2014, at the Wayback Machine. People.hofstra.edu. Retrieved on March 30, 2014.
  25. March, Jerry (1968). Advance Organic Chemistry: Reactions, Mechanisms and Structure. New York: McGraw-Hill Book Company. pp. 533–534.
  26. "Lumber Company Locates Kilns at Landfill to Use Methane – Energy Manager Today". Energy Manager Today. September 23, 2015. Archived from the original on July 9, 2019. Retrieved March 11, 2016.
  27. Cornell, Clayton B. (April 29, 2008). "Natural Gas Cars: CNG Fuel Almost Free in Some Parts of the Country". Archived from the original on January 20, 2019. Retrieved July 25, 2009. Compressed natural gas is touted as the 'cleanest burning' alternative fuel available, since the simplicity of the methane molecule reduces tailpipe emissions of different pollutants by 35 to 97%. Not quite as dramatic is the reduction in net greenhouse-gas emissions, which is about the same as corn-grain ethanol at about a 20% reduction over gasoline
  28. 1 2 Thunnissen, Daniel P.; Guernsey, C. S.; Baker, R. S.; Miyake, R. N. (2004). "Advanced Space Storable Propellants for Outer Planet Exploration" (PDF). American Institute of Aeronautics and Astronautics (4–0799): 28. Archived from the original (PDF) on March 10, 2016.
  29. "Blue Origin BE-4 Engine". Archived from the original on October 1, 2021. Retrieved June 14, 2019. We chose LNG because it is highly efficient, low cost and widely available. Unlike kerosene, LNG can be used to self-pressurize its tank. Known as autogenous repressurization, this eliminates the need for costly and complex systems that draw on Earth's scarce helium reserves. LNG also possesses clean combustion characteristics even at low throttle, simplifying engine reuse compared to kerosene fuels.
  30. "SpaceX propulsion chief elevates crowd in Santa Barbara". Pacific Business Times. February 19, 2014. Retrieved February 22, 2014.
  31. Belluscio, Alejandro G. (March 7, 2014). "SpaceX advances drive for Mars rocket via Raptor power". NASAspaceflight.com. Retrieved March 7, 2014.
  32. "Why the next generation of rockets will be powered by methane". July 3, 2019.
  33. Beil, Adrian (July 12, 2023). "LandSpace claims win in the methane race to orbit via second ZhuQue-2 launch". NASASpaceFlight. Retrieved July 16, 2023.
  34. "China beats rivals to successfully launch first methane-liquid rocket". Reuters. July 12, 2023.
  35. I. Morales Volosín, Juan (July 12, 2023). "Second Flight | ZhuQue-2". Everyday Astronaut.
  36. Zhang Tong (July 12, 2023). "China beats SpaceX with world's first methane-powered rocket launch". South China Morning Post. Retrieved August 6, 2023.
  37. Report of the Hydrogen Production Expert Panel: A Subcommittee of the Hydrogen & Fuel Cell Technical Advisory Committee Archived February 14, 2020, at the Wayback Machine. United States Department of Energy (May 2013).
  38. Rossberg, M. et al. (2006) "Chlorinated Hydrocarbons" in Ullmann's Encyclopedia of Industrial Chemistry, Wiley-VCH, Weinheim. doi:10.1002/14356007.a06_233.pub2.
  39. Lumbers, Brock (2022). "Mathematical modelling and simulation of the thermo-catalytic decomposition of methane for economically improved hydrogen production". International Journal of Hydrogen Energy. 47 (7): 4265–4283. doi:10.1016/j.ijhydene.2021.11.057. S2CID 244814932. Retrieved June 15, 2022.
  40. Lumbers, Brock (2022). "Low-emission hydrogen production via the thermo-catalytic decomposition of methane for the decarbonisation of iron ore mines in Western Australia". International Journal of Hydrogen Energy. 47 (37): 16347–16361. doi:10.1016/j.ijhydene.2022.03.124. S2CID 248018294. Retrieved July 10, 2022.
  41. Kietäväinen and Purkamo (2015). "The origin, source, and cycling of methane in deep crystalline rock biosphere". Front. Microbiol. 6: 725. doi:10.3389/fmicb.2015.00725. PMC 4505394. PMID 26236303.
  42. Cramer and Franke (2005). "Indications for an active petroleum system in the Laptev Sea, NE Siberia". Journal of Petroleum Geology. 28 (4): 369–384. Bibcode:2005JPetG..28..369C. doi:10.1111/j.1747-5457.2005.tb00088.x. S2CID 129445357. Archived from the original on October 1, 2021. Retrieved May 23, 2017.
  43. Lessner, Daniel J. (Dec 2009) Methanogenesis Biochemistry. In: eLS. John Wiley & Sons Ltd, Chichester. http://www.els.net Archived May 13, 2011, at the Wayback Machine
  44. Thiel, Volker (2018), "Methane Carbon Cycling in the Past: Insights from Hydrocarbon and Lipid Biomarkers", in Wilkes, Heinz (ed.), Hydrocarbons, Oils and Lipids: Diversity, Origin, Chemistry and Fate, Handbook of Hydrocarbon and Lipid Microbiology, Springer International Publishing, pp. 1–30, doi:10.1007/978-3-319-54529-5_6-1, ISBN 9783319545295, S2CID 105761461
  45. 1 2 3 4 Dean, Joshua F.; Middelburg, Jack J.; Röckmann, Thomas; Aerts, Rien; Blauw, Luke G.; Egger, Matthias; Jetten, Mike S. M.; de Jong, Anniek E. E.; Meisel, Ove H. (2018). "Methane Feedbacks to the Global Climate System in a Warmer World". Reviews of Geophysics. 56 (1): 207–250. Bibcode:2018RvGeo..56..207D. doi:10.1002/2017RG000559. hdl:1874/366386.
  46. Serrano-Silva, N.; Sarria-Guzman, Y.; Dendooven, L.; Luna-Guido, M. (2014). "Methanogenesis and methanotrophy in soil: a review". Pedosphere. 24 (3): 291–307. doi:10.1016/s1002-0160(14)60016-3.
  47. Sirohi, S. K.; Pandey, Neha; Singh, B.; Puniya, A. K. (September 1, 2010). "Rumen methanogens: a review". Indian Journal of Microbiology. 50 (3): 253–262. doi:10.1007/s12088-010-0061-6. PMC 3450062. PMID 23100838.
  48. Lyu, Zhe; Shao, Nana; Akinyemi, Taiwo; Whitman, William B. (2018). "Methanogenesis". Current Biology. 28 (13): R727–R732. doi:10.1016/j.cub.2018.05.021. PMID 29990451.
  49. Tandon, Ayesha (March 20, 2023). "'Exceptional' surge in methane emissions from wetlands worries scientists". Carbon Brief. Retrieved September 18, 2023.
  50. 1 2 "New source of methane discovered in the Arctic Ocean". phys.org. May 1, 2015. Archived from the original on April 10, 2019. Retrieved April 10, 2019.
  51. 1 2 Boswell, Ray; Collett, Timothy S. (2011). "Current perspectives on gas hydrate resources". Energy Environ. Sci. 4 (4): 1206–1215. doi:10.1039/c0ee00203h.
  52. Global Environment Facility (December 7, 2019). "We can grow more climate-friendly rice". Climate Home News. Retrieved September 18, 2023.
  53. "Inventory of U.S. Greenhouse Gas Emissions and Sinks: 1990–2014". 2016. Archived from the original on April 12, 2019. Retrieved April 11, 2019.
  54. FAO (2006). Livestock's Long Shadow–Environmental Issues and Options. Rome, Italy: Food and Agriculture Organization of the United Nations (FAO). Archived from the original on July 26, 2008. Retrieved October 27, 2009.
  55. Gerber, P.J.; Steinfeld, H.; Henderson, B.; Mottet, A.; Opio, C.; Dijkman, J.; Falcucci, A. & Tempio, G. (2013). "Tackling Climate Change Through Livestock". Rome: Food and Agriculture Organization of the United Nations (FAO). Archived from the original on July 19, 2016. Retrieved July 15, 2016.
  56. Roach, John (May 13, 2002). "New Zealand Tries to Cap Gaseous Sheep Burps". National Geographic. Archived from the original on June 4, 2011. Retrieved March 2, 2011.
  57. Roque, Breanna M.; Venegas, Marielena; Kinley, Robert D.; Nys, Rocky de; Duarte, Toni L.; Yang, Xiang; Kebreab, Ermias (March 17, 2021). "Red seaweed (Asparagopsis taxiformis) supplementation reduces enteric methane by over 80 percent in beef steers". PLOS ONE. 16 (3): e0247820. Bibcode:2021PLoSO..1647820R. doi:10.1371/journal.pone.0247820. ISSN 1932-6203. PMC 7968649. PMID 33730064.
  58. Silverman, Jacob (July 16, 2007). "Do cows pollute as much as cars?". HowStuffWorks.com. Archived from the original on November 4, 2012. Retrieved November 7, 2012.
  59. Knittel, K.; Wegener, G.; Boetius, A. (2019), McGenity, Terry J. (ed.), "Anaerobic Methane Oxidizers", Microbial Communities Utilizing Hydrocarbons and Lipids: Members, Metagenomics and Ecophysiology, Handbook of Hydrocarbon and Lipid Microbiology, Springer International Publishing, pp. 1–21, doi:10.1007/978-3-319-60063-5_7-1, ISBN 9783319600635
  60. "Methane and climate change – Global Methane Tracker 2022 – Analysis". IEA. 2022. Retrieved September 18, 2023.
  61. Forster, P.; Storelvmo, T.; Armour, K.; Collins, W.; Dufresne, J.-L.; Frame, D.; Lunt, D.J.; Mauritsen, T.; Palmer, M.D.; Watanabe, M.; Wild, M.; Zhang, H. (2021). "The Earth's Energy Budget, Climate Feedbacks, and Climate Sensitivity". Climate Change 2021: The Physical Science Basis. Contribution of Working Group I to the Sixth Assessment Report of the Intergovernmental Panel on Climate Change. Cambridge, United Kingdom and New York, NY, US: Cambridge University Press. pp. 923–1054.
  62. "Global Methane Budget 2020". www.globalcarbonproject.org. Retrieved September 18, 2023.
  63. "Methane and climate change – Global Methane Tracker 2022 – Analysis". IEA. Retrieved September 18, 2023.
  64. "Study Finds Surprising Arctic Methane Emission Source". NASA. April 22, 2012. Archived from the original on August 4, 2014. Retrieved March 30, 2014.
  65. IPCC. "Anthropogenic and Natural Radiative Forcing", Climate Change 2013 – The Physical Science Basis. Contribution of Working Group I to the Fifth Assessment Report of the Intergovernmental Panel on Climate Change., Cambridge University Press, pp. 659–740, 2013, doi:10.1017/cbo9781107415324.018, ISBN 9781107057999, retrieved September 18, 2023
  66. Nisbet, E.G. (February 5, 2019). "Very Strong Atmospheric Methane Growth in the 4 Years 2014–2017: Implications for the Paris Agreement". Global Biogeochemical Cycles. 33 (3): 318–342. Bibcode:2019GBioC..33..318N. doi:10.1029/2018GB006009.
  67. McKie, Robin (February 2, 2017). "Sharp rise in methane levels threatens world climate targets". The Observer. ISSN 0029-7712. Archived from the original on July 30, 2019. Retrieved July 14, 2019.
  68. IPCC (2013). Stocker, T. F.; Qin, D.; Plattner, G.-K.; Tignor, M.; et al. (eds.). Climate Change 2013: The Physical Science Basis (PDF) (Report). Contribution of Working Group I to the Fifth Assessment Report of the Intergovernmental Panel on Climate Change.
  69. Hmiel, Benjamin; Petrenko, V. V.; Dyonisius, M. N.; Buizert, C.; Smith, A. M.; Place, P. F.; Harth, C.; Beaudette, R.; Hua, Q.; Yang, B.; Vimont, I.; Michel, S. E.; Severinghaus, J. P.; Etheridge, D.; Bromley, T.; Schmitt, J.; Faïn, X.; Weiss, R. F.; Dlugokencky, E. (February 2020). "Preindustrial 14CH4 indicates greater anthropogenic fossil CH4 emissions". Nature. 578 (7795): 409–412. Bibcode:2020Natur.578..409H. doi:10.1038/s41586-020-1991-8. ISSN 1476-4687. PMID 32076219. S2CID 211194542. Retrieved March 15, 2023.
  70. Harvey, Chelsea (February 21, 2020). "Methane Emissions from Oil and Gas May Be Significantly Underestimated; Estimates of methane coming from natural sources have been too high, shifting the burden to human activities". E&E News via Scientific American. Archived from the original on February 24, 2020.
  71. Carrington, Damian (July 21, 2020) First active leak of sea-bed methane discovered in Antarctica Archived July 22, 2020, at the Wayback Machine, The Guardian
  72. Ravilious, Kate (July 5, 2022). "Methane much more sensitive to global heating than previously thought – study". The Guardian. Retrieved July 5, 2022.
  73. Global Methane Pledge. "Homepage | Global Methane Pledge". www.globalmethanepledge.org. Retrieved August 2, 2023.
  74. Forster, Piers; Smith, Chris; Rogelj, Joeri (November 2, 2021). "Guest post: The Global Methane Pledge needs to go further to help limit warming to 1.5C". Carbon Brief. Retrieved August 2, 2023.
  75. IEA (2022). "Global Methane Tracker 2022". IEA. Retrieved August 2, 2023.
  76. Bohrmann, Gerhard; Torres, Marta E. (2006), Schulz, Horst D.; Zabel, Matthias (eds.), "Gas Hydrates in Marine Sediments", Marine Geochemistry, Springer Berlin Heidelberg, pp. 481–512, doi:10.1007/3-540-32144-6_14, ISBN 9783540321446
  77. Miller, G. Tyler (2007). Sustaining the Earth: An Integrated Approach. U.S.: Thomson Advantage Books, p. 160. ISBN 0534496725
  78. Dean, J. F. (2018). "Methane feedbacks to the global climate system in a warmer world". Reviews of Geophysics. 56 (1): 207–250. Bibcode:2018RvGeo..56..207D. doi:10.1002/2017RG000559. hdl:1874/366386.
  79. 1 2 Ruppel; Kessler (2017). "The interaction of climate change and methane hydrates". Reviews of Geophysics. 55 (1): 126–168. Bibcode:2017RvGeo..55..126R. doi:10.1002/2016RG000534. hdl:1912/8978. Archived from the original on February 7, 2020. Retrieved September 16, 2019.
  80. "Methane Releases From Arctic Shelf May Be Much Larger and Faster Than Anticipated" (Press release). National Science Foundation (NSF). March 10, 2010. Archived from the original on August 1, 2018. Retrieved April 6, 2018.
  81. Connor, Steve (December 13, 2011). "Vast methane 'plumes' seen in Arctic ocean as sea ice retreats". The Independent. Archived from the original on December 25, 2011. Retrieved September 4, 2017.
  82. "Arctic sea ice reaches lowest extent for the year and the satellite record" (Press release). The National Snow and Ice Data Center (NSIDC). September 19, 2012. Archived from the original on October 4, 2012. Retrieved October 7, 2012.
  83. "Frontiers 2018/19: Emerging Issues of Environmental Concern". UN Environment. Archived from the original on March 6, 2019. Retrieved March 6, 2019.
  84. "Scientists shocked by Arctic permafrost thawing 70 years sooner than predicted". The Guardian. Reuters. June 18, 2019. ISSN 0261-3077. Archived from the original on October 6, 2019. Retrieved July 14, 2019.
  85. Shindell, Drew; Kuylenstierna, Johan C. I.; Vignati, Elisabetta; van Dingenen, Rita; Amann, Markus; Klimont, Zbigniew; Anenberg, Susan C.; Muller, Nicholas; Janssens-Maenhout, Greet; Raes, Frank; Schwartz, Joel; Faluvegi, Greg; Pozzoli, Luca; Kupiainen, Kaarle; Höglund-Isaksson, Lena; Emberson, Lisa; Streets, David; Ramanathan, V.; Hicks, Kevin; Oanh, N. T. Kim; Milly, George; Williams, Martin; Demkine, Volodymyr; Fowler, David (January 13, 2012). "Simultaneously mitigating near-term climate change and improving human health and food security". Science. 335 (6065): 183–189. Bibcode:2012Sci...335..183S. doi:10.1126/science.1210026. ISSN 1095-9203. PMID 22246768. S2CID 14113328.
  86. Dozolme, Philippe. "Common Mining Accidents". About.com. Archived from the original on November 11, 2012. Retrieved November 7, 2012.
  87. Messina, Lawrence & Bluestein, Greg (April 8, 2010). "Fed official: Still too soon for W.Va. mine rescue". News.yahoo.com. Archived from the original on April 8, 2010. Retrieved April 8, 2010.
  88. OSMAN, Karim; GENIAUT, Baptiste; HERCHIN, Nicolas; BLANCHETIERE, Vincent (2015). "A review of damages observed after catastrophic events experienced in the mid-stream gas industry compared to consequences modelling tools" (PDF). Symposium Series. 160 (25). Retrieved July 1, 2022.
  89. Casal, Joaquim; Gómez-Mares, Mercedes; Muñoz, Miguel; Palacios, Adriana (2012). "Jet Fires: a "Minor" Fire Hazard?" (PDF). Chemical Engineering Transactions. 26: 13–20. doi:10.3303/CET1226003. Retrieved July 1, 2022.
  90. "Porter Ranch gas leak permanently capped, officials say". Los Angeles Times. Retrieved February 18, 2016.
  91. Matt McGrath (February 26, 2016). "California methane leak 'largest in US history'". BBC. Retrieved February 26, 2016.
  92. "The Massive Methane Blowout In Aliso Canyon Was The Largest in U.S. History". ThinkProgress. Retrieved February 26, 2016.
  93. Tim Walker (January 2, 2016). "California methane gas leak 'more damaging than Deepwater Horizon disaster'". The Independent. Archived from the original on January 4, 2016. Retrieved July 6, 2017.
  94. Carrington, Damian (May 9, 2023). "'Mind-boggling' methane emissions from Turkmenistan revealed". The Guardian. Retrieved May 9, 2023.
  95. 1 2 Zubrin, R. M.; Muscatello, A. C.; Berggren, M. (2013). "Integrated Mars in Situ Propellant Production System". Journal of Aerospace Engineering. 26: 43–56. doi:10.1061/(ASCE)AS.1943-5525.0000201.
  96. "Methane Blast". NASA. May 4, 2007. Archived from the original on November 16, 2019. Retrieved July 7, 2012.
  97. Chang, Kenneth (November 2, 2012). "Hope of Methane on Mars Fades". The New York Times. Archived from the original on June 8, 2019. Retrieved November 3, 2012.
  98. Atreya, Sushil K.; Mahaffy, Paul R.; Wong, Ah-San (2007). "Methane and related trace species on Mars: origin, loss, implications for life, and habitability". Planetary and Space Science. 55 (3): 358–369. Bibcode:2007P&SS...55..358A. doi:10.1016/j.pss.2006.02.005. hdl:2027.42/151840.
  99. Brown, Dwayne; Wendel, JoAnna; Steigerwald, Bill; Jones, Nancy; Good, Andrew (June 7, 2018). "Release 18-050 – NASA Finds Ancient Organic Material, Mysterious Methane on Mars". NASA. Archived from the original on June 7, 2018. Retrieved June 7, 2018.
  100. NASA (June 7, 2018). "Ancient Organics Discovered on Mars – video (03:17)". NASA. Archived from the original on June 7, 2018. Retrieved June 7, 2018.
  101. Wall, Mike (June 7, 2018). "Curiosity Rover Finds Ancient 'Building Blocks for Life' on Mars". Space.com. Archived from the original on June 7, 2018. Retrieved June 7, 2018.
  102. Chang, Kenneth (June 7, 2018). "Life on Mars? Rover's Latest Discovery Puts It 'On the Table' – The identification of organic molecules in rocks on the red planet does not necessarily point to life there, past or present, but does indicate that some of the building blocks were present". The New York Times. Archived from the original on June 8, 2018. Retrieved June 8, 2018.
  103. Voosen, Paul (June 7, 2018). "NASA rover hits organic pay dirt on Mars". Science. doi:10.1126/science.aau3992. S2CID 115442477.
  104. ten Kate, Inge Loes (June 8, 2018). "Organic molecules on Mars". Science. 360 (6393): 1068–1069. Bibcode:2018Sci...360.1068T. doi:10.1126/science.aat2662. PMID 29880670. S2CID 46952468.
  105. Webster, Christopher R.; et al. (June 8, 2018). "Background levels of methane in Mars' atmosphere show strong seasonal variations". Science. 360 (6393): 1093–1096. Bibcode:2018Sci...360.1093W. doi:10.1126/science.aaq0131. PMID 29880682.
  106. Eigenbrode, Jennifer L.; et al. (June 8, 2018). "Organic matter preserved in 3-billion-year-old mudstones at Gale crater, Mars". Science. 360 (6393): 1096–1101. Bibcode:2018Sci...360.1096E. doi:10.1126/science.aas9185. hdl:10044/1/60810. PMID 29880683.
  107. Richardson, Derek (September 27, 2016). "Elon Musk Shows Off Interplanetary Transport System". Spaceflight Insider. Archived from the original on October 1, 2016. Retrieved October 3, 2016.
  108. Oze, C.; Sharma, M. (2005). "Have olivine, will gas: Serpentinization and the abiogenic production of methane on Mars". Geophysical Research Letters. 32 (10): L10203. Bibcode:2005GeoRL..3210203O. doi:10.1029/2005GL022691. S2CID 28981740.
  109. Volta, Alessandro (1777) Lettere del Signor Don Alessandro Volta ... Sull' Aria Inflammable Nativa Delle Paludi Archived November 6, 2018, at the Wayback Machine [Letters of Signor Don Alessandro Volta ... on the flammable native air of the marshes], Milan, Italy: Giuseppe Marelli.
  110. 1 2 Methane. BookRags. Archived from the original on March 3, 2016. Retrieved January 26, 2012.
  111. Holland, John (1841). The history and description of fossil fuel, the collieries, and coal trade of Great Britain. London, Whittaker and Co. pp. 271–272. Retrieved May 16, 2021.
  112. Hofmann, A. W. (1866). "On the action of trichloride of phosphorus on the salts of the aromatic monoamines". Proceedings of the Royal Society of London. 15: 55–62. JSTOR 112588. Archived from the original on May 3, 2017. Retrieved June 14, 2016.; see footnote on pp. 57–58
  113. McBride, James Michael (1999) "Development of systematic names for the simple alkanes". Chemistry Department, Yale University (New Haven, Connecticut). Archived March 16, 2012, at the Wayback Machine
  114. Harper, Douglas. "methane". Online Etymology Dictionary.
  115. Jayasundara, Susantha (December 3, 2014). "Is there is any difference in expressing greenhouse gases as CH4Kg/ha and CH4-C Kg/ha?". ResearchGate. Archived from the original on October 1, 2021. Retrieved August 26, 2020.
  116. "User's Guide For Estimating Carbon Dioxide, Methane, And Nitrous Oxide Emissions From Agriculture Using The State Inventory Tool" (PDF). US EPA. November 26, 2019. Archived (PDF) from the original on October 1, 2021. Retrieved August 26, 2020.
  117. "What does CH4-C mean? – Definition of CH4-C – CH4-C stands for Methane-carbon ratio". acronymsandslang.com. Archived from the original on April 11, 2015. Retrieved August 26, 2020.
  118. Office of Air and Radiation, US EPA (October 7, 1999). "U.S. Methane Emissions 1990–2020: Inventories, Projections, and Opportunities for Reductions (EPA 430-R-99-013)" (PDF). ourenergypolicy.org. Archived (PDF) from the original on October 26, 2020. Retrieved August 26, 2020.

Cited sources

This article is issued from Wikipedia. The text is licensed under Creative Commons - Attribution - Sharealike. Additional terms may apply for the media files.