![]() | |
| Abbreviation | OGC |
|---|---|
| Formation | 1994 |
| Type | Standards organization |
Membership | 500+ member organizations[1] |
Chief Technology Innovation Officer | Ingo Simonis |
Chief Standards Officer | Scott Simmons |
Operational Chief Financial Officer | Mitzi Osterhout |
| Prashant Shukle, Jeff Harris, Patty Mims, Kumar Navulur, Ed Parsons, Faraz Ravi, Velu Sinha, Eric Souléres, Frank Suykens, Javier de la Torre, Rob van de Velde, Steven Witt, Zaffar Sadiq Mohamed-Ghouse, Jen Ziemke | |
| Subsidiaries | OGC-Europe |
| Website | https://www.ogc.org |
Formerly called | Open GIS Consortium |
The Open Geospatial Consortium (OGC), an international voluntary consensus standards organization for geospatial content and location-based services, sensor web and Internet of Things, GIS data processing and data sharing. It originated in 1994 and involves more than 500 commercial, governmental, nonprofit and research organizations in a consensus process encouraging development and implementation of open standards.
History
A predecessor organization, OGF, the Open GRASS Foundation, started in 1992.[2]
From 1994 to 2004 the organization also used the name Open GIS Consortium.
The OGC website gives a detailed history of the OGC.[3]
Standards
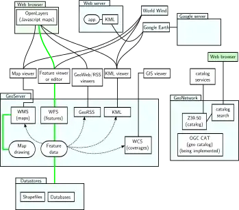
Most of the OGC standards depend on a generalized architecture captured in a set of documents collectively called the Abstract Specification, which describes a basic data model for representing geographic features. Atop the Abstract Specification members have developed and continue to develop a growing number of specifications, or standards to serve specific needs for interoperable location and geospatial technology, including GIS.

The OGC standards baseline comprises more than 30 standards,[4] including:
- 3D Tiles – Designed for streaming and rendering massive 3D geospatial content such as Photogrammetry, 3D Buildings, BIM/CAD, Instanced Features, and Point Clouds.
- CSW – Catalog Service for the Web: access to catalog information
- GML – Geography Markup Language: XML-format for geographical information
- GeoPackage – An open, standards-based, platform-independent, portable, self-describing, compact format for transferring geospatial information[5]
- GeoSPARQL – Geographic SPARQL Protocol and RDF Query Language:[6] representation and querying of geospatial data for the Semantic Web
- GeoXACML – Geospatial eXtensible Access Control Markup Language
- KML – Keyhole Markup Language: XML-based language schema for expressing geographic annotation and visualization on existing (or future) Web-based, two-dimensional maps and three-dimensional Earth browsers
- Observations and Measurements
- OGC Reference Model – a complete set of reference models
- OLS – Open Location Service (OpenLS)[7]
- OGC Web Services Context Document defines the application state of an OGC Integrated Client
- OWS – OGC Web Service Common
- SOS – Sensor Observation Service[8]
- SPS – Sensor Planning Service[9]
- SensorML – Sensor Model Language
- SensorThings API[10] - an open and unified framework to interconnect IoT devices, data, and applications over the Web. Currently a candidate standard waiting for votes.
- SFS – Simple Features – SQL
- SLD - Styled Layer Descriptor
- SRID, an identification for spatial coordinate systems
- WaterML – Information model for the representation of hydrological observation data
- WCS – Web Coverage Service: provides access, subsetting, and processing on coverage objects
- WCPS – Web Coverage Processing Service: provides a raster query language for ad-hoc processing and filtering on raster coverages
- WFS – Web Feature Service: for retrieving or altering feature descriptions
- WMS – Web Map Service: provides map images
- WMTS – Web Map Tile Service: provides map image tiles
- WPS – Web Processing Service: remote processing service
- WTS – Web Terrain Service (WTS)
The design of standards were originally built on the HTTP web services paradigm for message-based interactions in web-based systems, but meanwhile has been extended with a common approach for SOAP protocol and WSDL bindings. Considerable progress has been made in defining Representational State Transfer (REST) web services, e.g., OGC SensorThings API.
Organization structure
The OGC has several operational units:
Standards program (SP)
In the OGC Standards Program the Technical Committee and Planning Committee[11] work in a formal consensus process to arrive at approved (or "adopted") OGC standards.[12] Learn about the standards that have been approved so far, and see the lists of products[13] that implement these standards.
Compliance Program (CP)
The OGC Compliance Program provides the resources, procedures, and policies for improving software implementations' compliance with OGC standards. The Compliance Program provides an online free testing facility,[14] a process[15] for certification and branding of compliant products, and community coordination.[16] The Compliance Program also runs plugfests, which are short term events for increasing interoperability among vendors' products.
Community and Outreach Program (COP)
The OGC and its members offer resources to help technology developers and users take advantage of the OGC's open standards. Technical documents, training materials, test suites, reference implementations and other interoperability resources developed in OGC Interoperability Initiatives are available on our resources page.[17] In addition, the OGC and its members support publications, workshops, seminars and conferences[18] to help technology developers, integrators and procurement managers introduce OGC capabilities into their architectures.
Membership
The OGC offers membership options for industry, government, academic, research and not-for-profit organizations.[19]
Collaboration
The OGC has a close relationship with ISO/TC 211 (Geographic Information/Geomatics). Volumes from the ISO 19100 series under development by this committee progressively replace the OGC abstract specification. Further, the OGC standards Web Map Service, GML, Web Feature Service, Observations and Measurements, and Simple Features Access have become ISO standards.[20]
The OGC works with more than 20 international standards-bodies including W3C, OASIS, WfMC, and the IETF.[21]
See also
- GeoTools – implements OGC standards as OGC releases them
- Open Source Geospatial Foundation (OSGeo)
- List of geographic information systems software
- Comparison of geographic information systems software
- OpenLayers
- Semantic Sensor Web
- Weather Information Exchange Model
- GTFS
References
- ↑ "OGC – current Members". OGC. Retrieved 17 July 2016.
- ↑ GRASS Roots, Westervelt, p. 5
- ↑ "OGC History (detailed) | OGC". www.ogc.org.
- ↑ "OGC Standards and Supporting Documents | OGC". www.ogc.org.
- ↑ "GeoPackage – GeoPackage Encoding Standard". Retrieved 2021-05-31.
- ↑ "GeoSPARQL – A Geographic Query Language for RDF Data". Retrieved 2012-11-25.
- ↑ "OGC Standard – Location Service". 2017. Retrieved 2017-02-01.
- ↑ "OGC Standard – Sensor Observation Service". 2008. Retrieved 2008-10-29.
- ↑ "OGC Standard – Sensor Planning Service". 2010. Retrieved 2010-04-14.
- ↑ "OGC Standard – SensorThings API". 2015. Retrieved 2015-11-03.
- ↑ "Groups & Committees | OGC". www.ogc.org.
- ↑ "OGC® Standards and Supporting Documents | OGC". www.ogc.org.
- ↑ "Certified and Implementing Products | OGC". www.ogc.org.
- ↑ "TEAM Engine". cite.opengeospatial.org.
- ↑ "Compliance Testing | OGC". www.ogc.org.
- ↑ "opengeospatial/cite". GitHub.
- ↑ "OGC Resources | OGC". Archived from the original on 2017-10-05. Retrieved 2019-09-06.
- ↑ "Events List - times on this page are GMT | OGC". www.ogc.org.
- ↑ "Membership Levels | OGC". www.ogc.org.
- ↑ "OGC Web Feature Service Standard accepted as ISO Standard". 2011.
- ↑ "OGC's Role in the Spatial Standards World".
